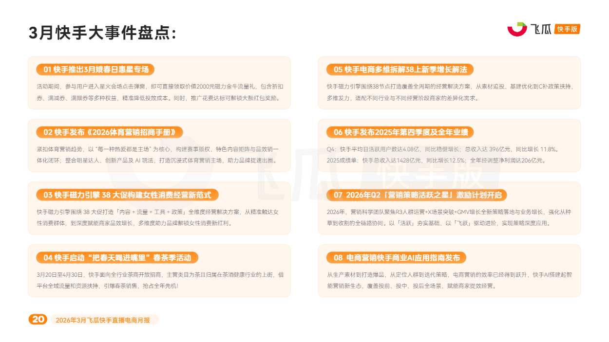
【飞瓜快数】2026年3月飞瓜快手直播电商月报

报告研究综述

3月,正值“上快手 春焕新”为主题的快手3月上新季周期,叠加妇女节、春分等节点,在换季焕新、礼赠、春日出行等场景下,平台活动与节点消费形成有效联动,持续激活用户购物热情。


对此,飞瓜数据快手版出品《2026年3月飞瓜快手直播电商月报》,回顾3月快手电商营销趋势及热卖品类,助力品牌商家洞察市场、挖掘增长机遇。


扫码关注果集微信公众号

免费下载报告

Your Image
咨询果集产品或服务

微信扫一扫
为您提供1v1专属服务