【飞瓜快数】2025年12月飞瓜快手直播电商月报

报告研究综述

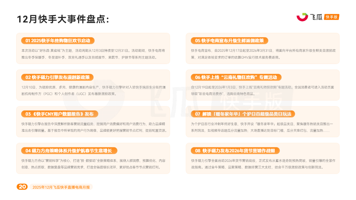
12月,快手电商在“年终购物狂欢节”的活动引领下,围绕冬季保暖、节日礼赠、民生囤货等多元场景,持续推出系列主题节点,成功把握住了年末消费旺季的营销节奏。


对此,飞瓜数据快手版出品《2025年12月飞瓜快手直播电商月报》,回顾12月快手电商营销趋势及热卖品类,为品牌商家接下来生意增长提供参考。


扫码关注果集微信公众号

免费下载报告

Your Image
咨询果集产品或服务

微信扫一扫
为您提供1v1专属服务